Organización institucional

Organización Institucional

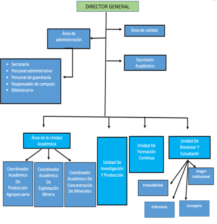
La Organización Institucional de nuestro instituto está diseñada para garantizar un funcionamiento eficiente y armónico. Esta estructura facilita el logro de nuestros objetivos educativos y promueve un ambiente de colaboración y crecimiento continuo entre todos los miembros de la comunidad educativa.

Este portal web fue desarrollado en el marco del Programa Presupuestal 147 del Ministerio de Educación por medio de la Dirección Regional de Educación Lima Provincias.
Copyright © 2024 IESTP OYON. Todos los derechos reservados.